9728太阳集团(股份公司)·Official website
集团首页
/
English
首页
公司概况
9728太阳集团简介
公司领导
机构设置
系所简介
学科布局
团队队伍
经济与贸易系
管理科学与工程系
工商管理系
财会与金融系
人才培养
旗下产业
专业简介
教研教改
研究生教育
学位授权点
硕士生导师一览表
博士生导师一览表
信息公告
团队建设
团队建设
学术信息
科学研究
科研项目
科研成果
党群工作
党群工作
员工工作
员工工作
合作交流
合作交流
实验中心
中心介绍
实验室介绍
规章制度
在线学习
合作基地
规章制度
中心介绍
实验室介绍
规章制度
在线学习
合作基地
规章制度
您所在的当前位置:
首页
>>
实验中心
>>
规章制度
>> 正文
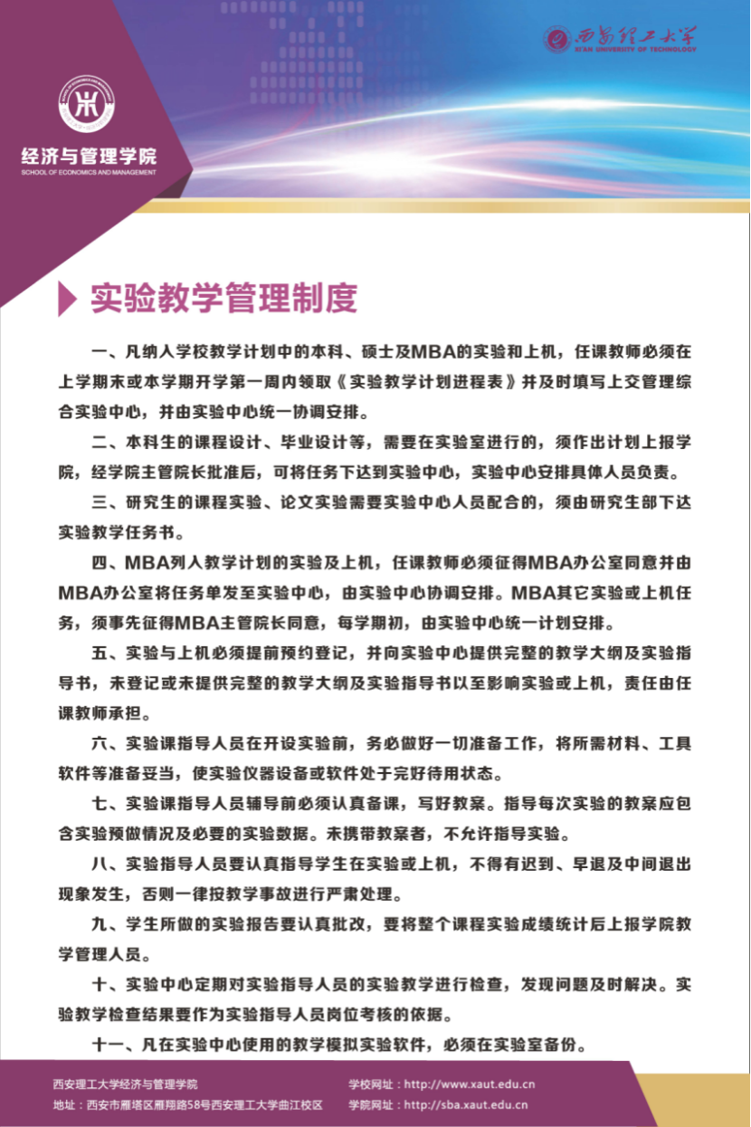
实验教学管理制度
发布时间:2023-10-15 作者: 点击数:[ ]
上一条:
实验室工作人员职责
下一条:
实验指导教师岗位职责
[
关闭
]
© All Rights Reserved. 9728太阳集团(股份公司)·Official website 版权所有
地址:中国.陕西省西安市雁翔路58号
邮编:710048 电话:+86-029-62660208